ホーム
人気
ニュース
投資
投資
株式投資
投資信託
不動産投資
FX
仮想通貨
海外投資
NISA
投資哲学
株主優待
節約・ポイ活
節約・ポイ活
100均
KALDI(カルディ)
コストコ
業務スーパー
出品アプリ
イオン
楽天市場
無印良品
スーパー
食費
美容
キャッシュレス
クレジットカード
amazon
携帯電話
シニア
キャンペーン
食費
買い物
お出かけ
金融
保険
保険
損害保険
生命・医療保険
学資保険
税金
税金
年金
相続・贈与
ふるさと納税
ローン
住宅ローン
借金
ビジネス
ビジネス
副業
経済
社会
ライフ
お金の使い方
お金の法則
働き方
離婚
住宅
子育て
家計
社会保障
教育
時短
コラム
その他
人気
ニュース
投資
節約・
ポイ活
シニア
キャンペーン
保険
税金
ローン
ビジネス
ライフ
コラム
その他
※本サイトは一部アフィリエイトプログラムを利用しています
注目記事
ガソリン全国平均169.5円に上昇 4月23日からの補助額は30.9円【経産省資源エネルギー庁調査】
ホーム
›
保険
›
損害保険
›
記事
›
写真・画像
保険金の支払いが迅速 2人に1人が加入する「地震保険」の必要性 1枚目の写真・画像
保険
損害保険
2021.1.12 Tue 21:00
保険金の支払いが迅速 2人に1人が加入する「地震保険」の必要性
保険金の支払いが迅速 2人に1人が加入する「地震保険」の必要性
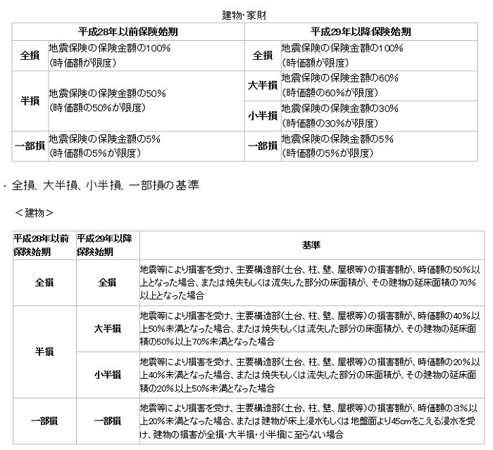
保険金の額も定められています
地震保険料の簡単見積もり
この記事へ戻る
1/4